题库小程序 官方微信 网站地图 厚职教育
当前位置:主页 > 报考指导 > 常见问题 >

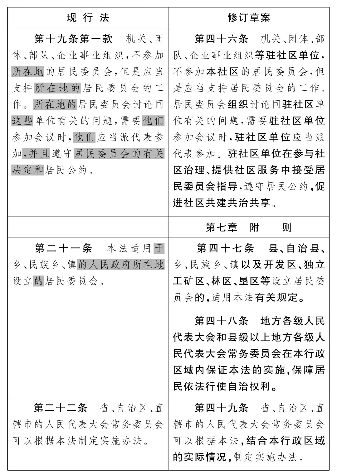
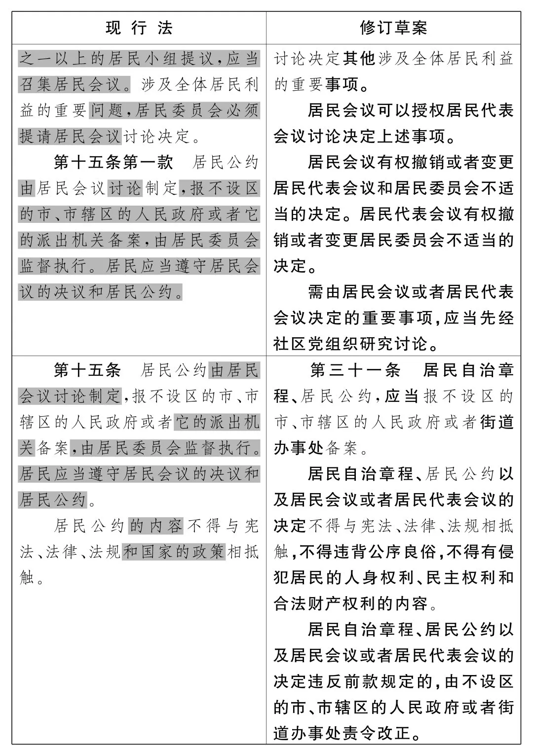
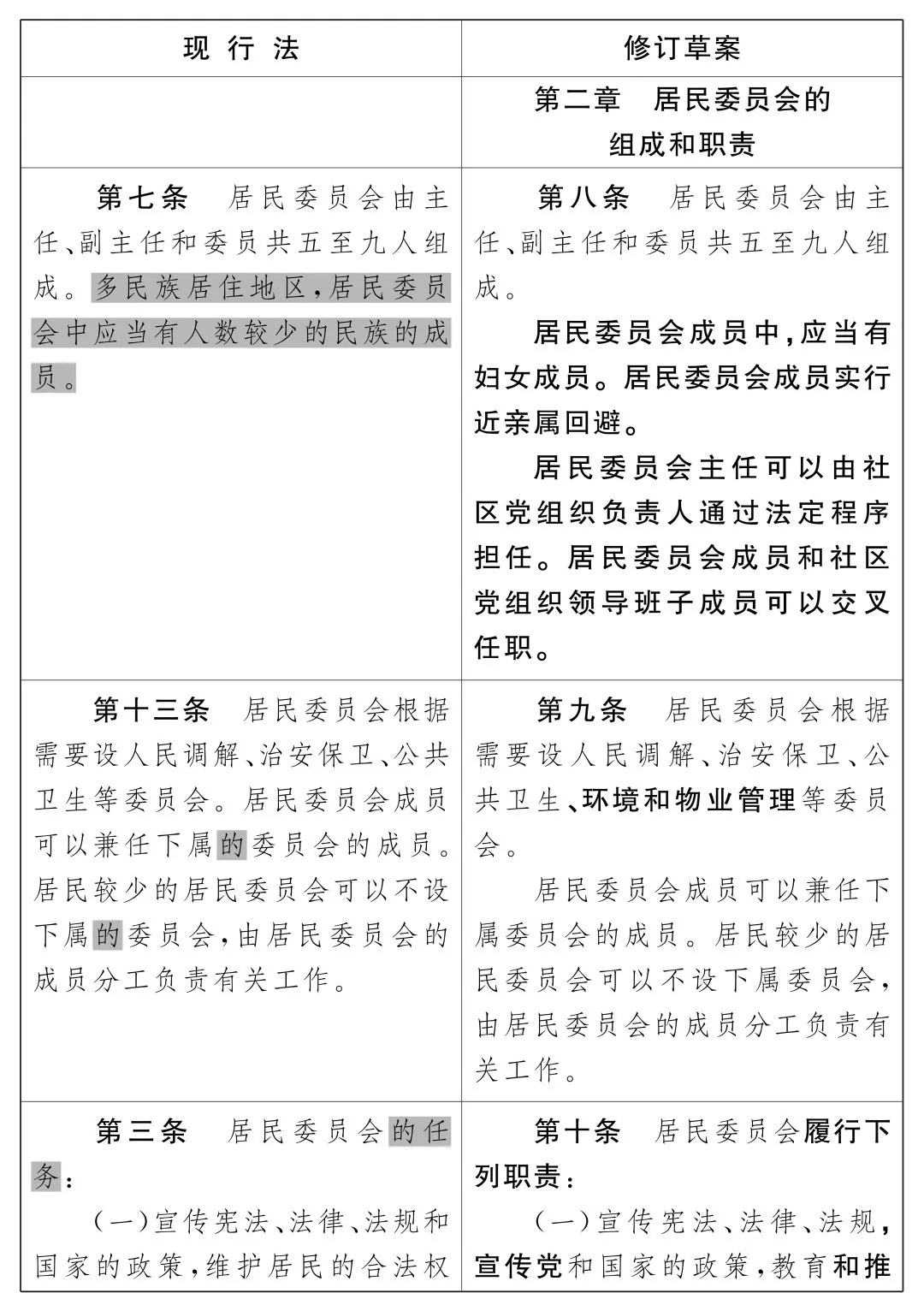
中华人民共和国城市居民委员会组织法(新旧对照表)

来源:新华社     2025-12-17 11:34:18


裁剪 235乘235 厚职题库 苹果安卓二合一.png

厚职题库APP

微信扫码下载



←扫码安装题库APP

支持苹果/安卓/ipad

随时随地刷题备考


社工专业知识题库

时政/公基/行测题库

裁剪 235乘235 公众号二维码.jpg

微信公众号

及时获悉最新招考


←扫码关注公众号

推送招考公告

社区试题资料


聊天窗口回复:试卷

免费领取试题资料


  【导读】社区工作者考试网sq.chinasydw.cn)提供社区工作者考试公告、岗位表、考试题库、报考指导>>点此了解社区工作者考试内容。添加老师微信号houzhishikao,把你的考试公告发给老师,老师帮你分析内容、题型、重点、用什么题库和资料。当前社区工作者考试信息详细内容请阅读下文!


居民委员会组织法于2025年10月修订,2026年1月1日起施行。


>>点此下载PDF电子版城市居民委员会组织法(新旧对照表)


相关链接:中华人民共和国城市居民委员会组织法全文(2025年10月修订 2026年1月1日起施行)


1.png

2.png

3.png

4.png

5.png

6.png

7.png

8.png

9.png

10.png

11.png

12.png

13.png

14.png

15.png

16.png

17.png

18.png

19.png

20.png

21.png

22.png

23.png

24.png

25.png

26.png

27.png



附件下载:
附件下载:
附件下载:


声明:本网发布的招考公告均转载自政府官网公开招考信息,并非职业中介、劳务招聘等人力资源经营活动,不收取任何中介费用。若涉及版权或错误信息,请反馈本站予以更改或删除。


徐老师 微信二维码 小.png

(微信扫码添加老师微信号)

把你的考试公告发给老师,老师帮你分析考试内容、重点、推荐合适的题库和资料。

参加社区工作者考试必看:

1、全国社区工作者考试公告/岗位表/考试时间查看入口:sq.chinasydw.cn/zp

2、社区工作者考试网sq.chinasydw.cn)提示:以上信息仅供参考,如有疑议,请考生以政府权威部门公布的内容为准!

上一篇:生活垃圾分类制度实施方案

下一篇:没有了

热门资讯推荐:

扫码关注公众号

后台回复:时政

免费领取时政试题

公众号:厚职社区工作者考试网

随时发布最新社区招考公告



考试汇总

社区知识题库封面2+800乘450__2024-02-02+21_39_19.png

题库内部章节目录结构:

社区题库目录.jpg